我院王宝山/袁芳课题组在Plant Physiology发表研究论文
日期: 2024/04/12 作者: 袁芳 浏览量:
全世界现约有9.6亿公顷盐碱地,次生盐渍化不断加剧。探究盐生植物的耐盐分子机制,培育抗盐碱作物对提高土地增量具有重要意义。泌盐盐生植物进化出了盐腺结构,可以将Na+直接排出体外从而有效避免盐胁迫,盐腺发育的关键基因研究仍有待深入开展。Plant Physiology近日在线发表了英国上市公司365王宝山/袁芳课题组和中国科学院东北地理与农业生态研究所李伟强团队题为“Global dynamics and cytokinin participation of salt gland development trajectory in recretohalophyte Limonium bicolor”的研究论文。

前期该课题组针对多细胞盐腺的发育进行了大量探索,明确了适宜于盐腺发育研究的模式物种二色补血草,隶属于石竹目白花丹科的泌盐盐生植物。通过对盐腺发育的转录组数据分析,发现二色补血草叶表皮有盐腺而没有表皮毛,但是在盐腺发育早期定位到大量与表皮毛发育高度同源的基因,发现这些同源基因能够显著调控了二色补血草盐腺发育、泌盐及抗盐过程。推测盐腺和表皮毛可能具有潜在的相似的分化机制。
随着单细胞RNA测序( scRNA-Seq )技术的发展,利用少量起始材料对稀有细胞进行转录组测序成为可能。基于单细胞特有的分子鉴定,scRNA - seq可以在单细胞水平监测细胞内转录活性。通过这些研究,建立了不同物种不同组织器官的细胞特异性标记数据库和单细胞图谱,为器官发育、细胞分化和细胞分裂提供了新的见解。该研究首先利用盐腺发育时期的叶片探索原生质体制备的最佳方案,通过原生质体分离、单细胞测序和细胞特异性组织分离,构建了首个二色补血草幼叶的单细胞水平图谱。此外,还鉴定了二色补血草幼叶每个簇和细胞类型的特异性标记基因,并通过原位杂交进行了相关marker基因的验证。基于精确的空间转录本,描绘了盐腺的发育轨迹,并推断了与盐腺发育命运决定相关的基因表达特征(图1)。
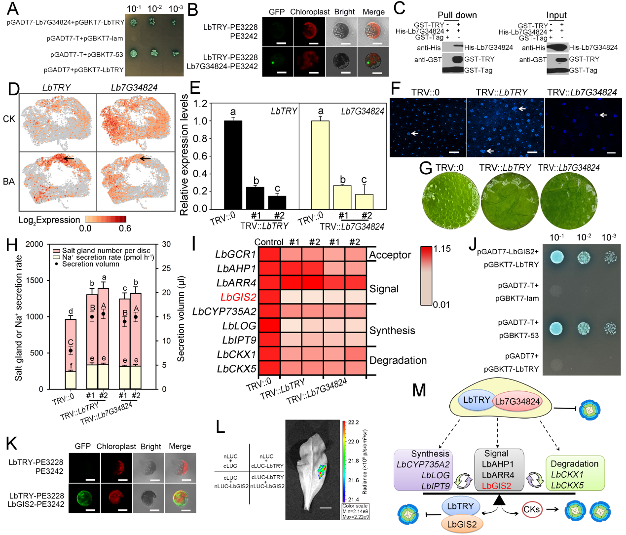
通过相关基因的表达模式和细胞学证据,进一步提出细胞分裂素参与盐腺发育。在细化细胞分裂素6-苄氨基嘌呤处理下的盐腺发育模式及原生质体制备的前提下,继续开展单细胞测序,并比较两组细胞群的异同,聚焦到5个与盐腺发育相关的亚群,通过盐腺发育的marker基因,定义了盐腺发育相关基因的发育轨迹(图2):亚群8、4或6到亚群3和1的盐腺特异性分化轨迹。此外,通过酵母双杂交,pull-down、BIFC等实验验证了TRIPTYCHON(LbTRY)分别与Lb7G34824、GLABROUS INFLORESCENCE STEMS 2的互作,以及互作蛋白在盐腺发育中的作用。它们调节细胞分裂素代谢和信号转导相关基因的表达,如CYTOKININ OXIDASE 5,以维持盐腺发育过程中细胞分裂素的稳态(图3),该研究结果为全面研究盐腺发育决定因子提供了有价值的背景数据和关键基因探究。

图1 二色补血草幼叶细胞群的鉴定

图2 二色补血草盐腺发育轨迹

图3 LbTRY参与盐腺发育的模型
英国上市365、东营研究院的王宝山教授、袁芳教授和中国科学院东北地理与农业生态研究所李伟强教授为论文通讯作者,南方科技大学朱健康院士对本研究提供了修改建议和技术支持。英国上市365在读博士生赵博庆、已毕业硕士研究生高雅茹为共同第一作者,在读博士生王茜、在读硕士生马秋雨参与了论文工作。本研究获得国家自然科学基金项目的资助。